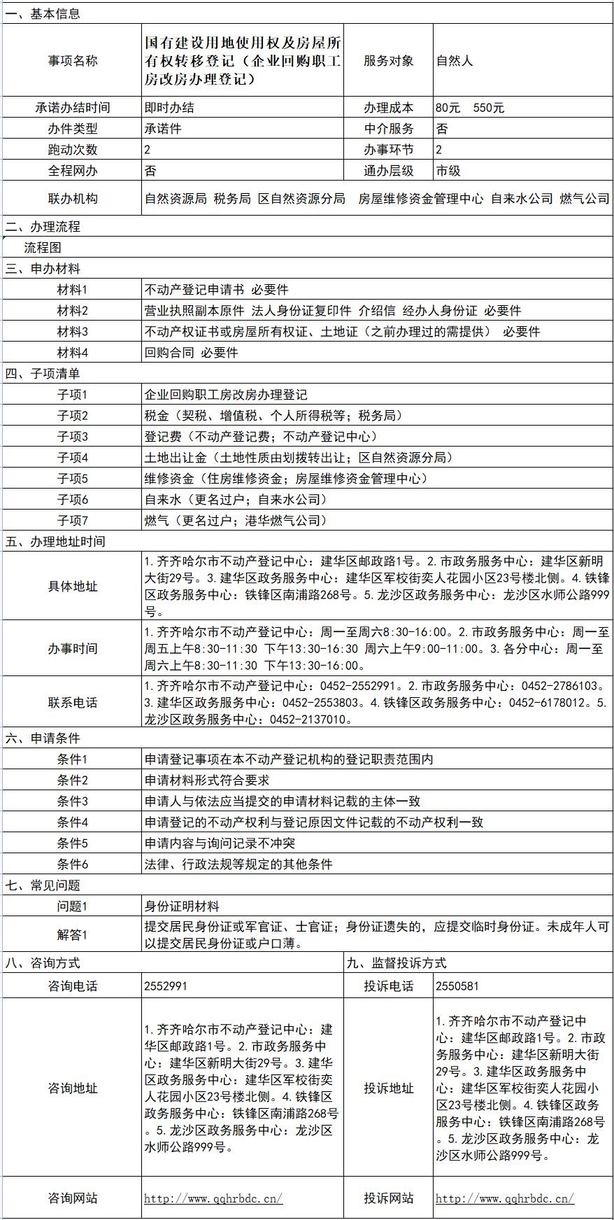
齐齐哈尔网办一件事

企业回购职工房改房

办理流程图
一次性告知单