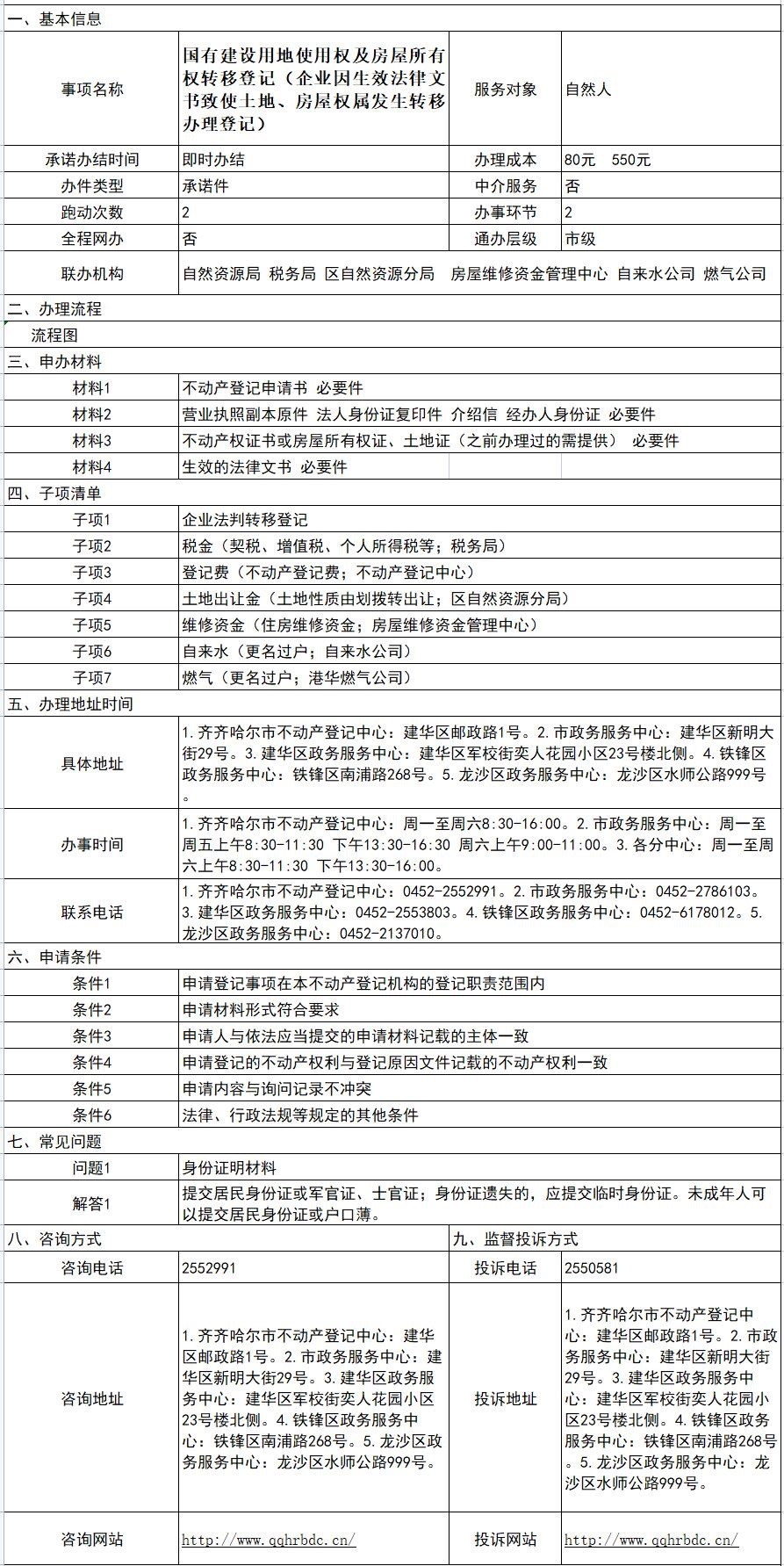
齐齐哈尔网办一件事

企业因生效法律文书致使土地、房屋权属发生转移

办理流程图
一次性告知单