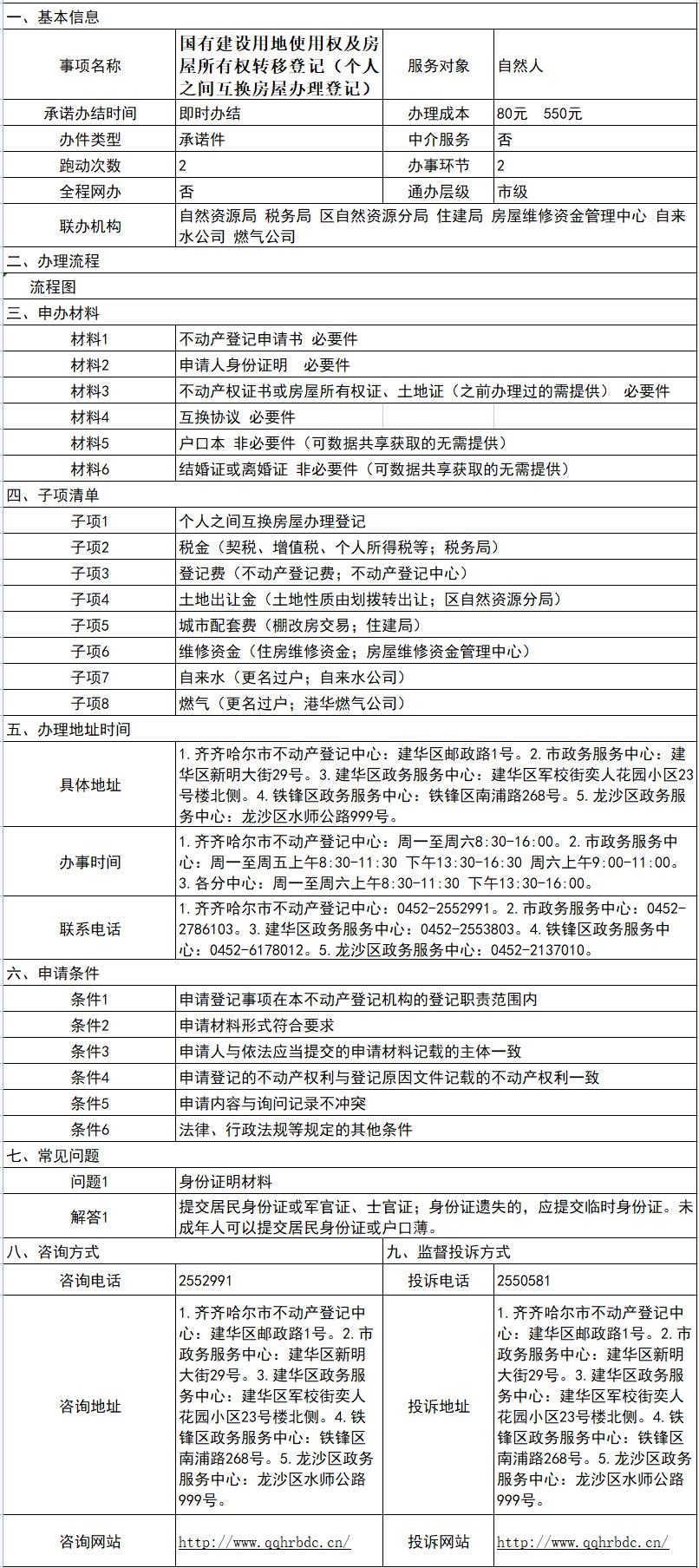
齐齐哈尔网办一件事

个人之间互换房屋

办理流程图
一次性告知单