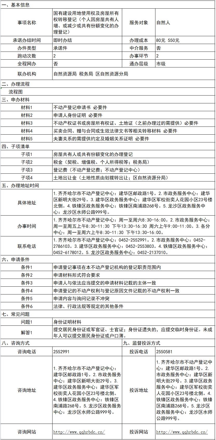
齐齐哈尔网办一件事

个人因房屋共有人增、或减少或共有份额变化的

办理流程图
一次性告知单