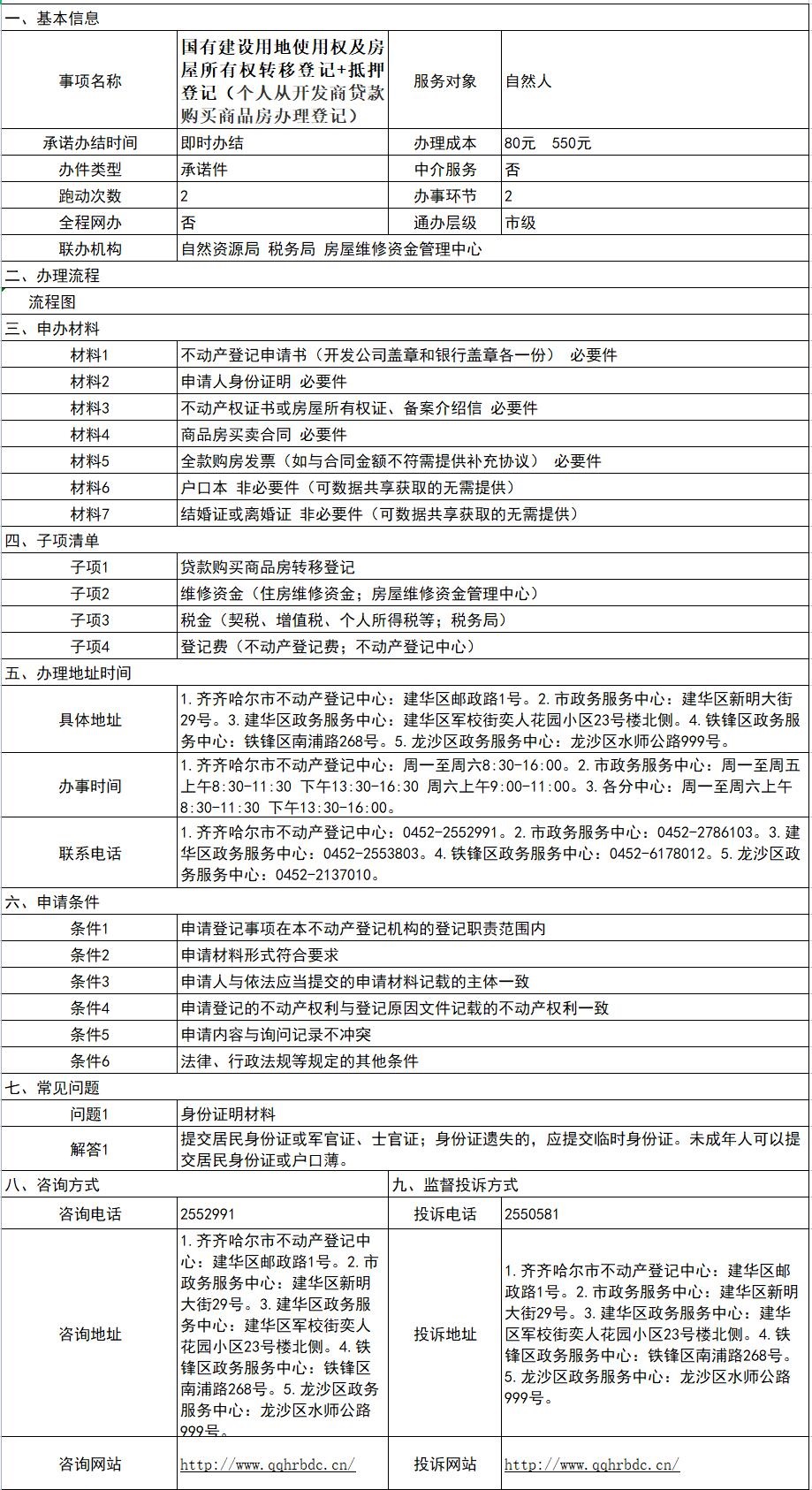
齐齐哈尔网办一件事

个人从开发商贷款购买商品房

办理流程图
一次性告知单